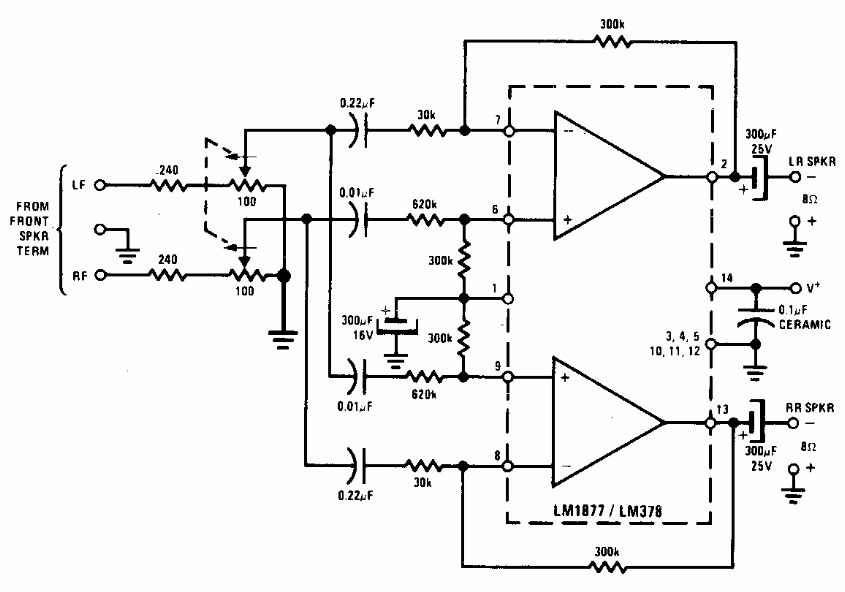
Este circuito, para acrescentar o efeito de “ambience” foi sugerido pela National Semiconductor em documentação dos anos 90. O amplificador necessita de fonte apropriada.
Este circuito, para acrescentar o efeito de “ambience” foi sugerido pela National Semiconductor em documentação dos anos 90. O amplificador necessita de fonte apropriada.