Modem sem transformador CIR15048S CB79029E (CIR18018)
Detalhes
Escrito por: Newton C. Braga
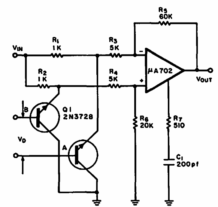
Este circuito de baixa velocidade foi obtido numa Microelectronic Design de 1966. O circuito tem uma banda passante de 10 MHz. A fonte de alimentação deve ser simétrica.