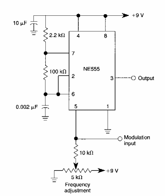
Este circuito tem uma configuração que pode ser encontrada em outros pontos deste site. A alimentação, na verdade, pode ficar entre 5 e 12 V.

Este circuito tem uma configuração que pode ser encontrada em outros pontos deste site. A alimentação, na verdade, pode ficar entre 5 e 12 V.
