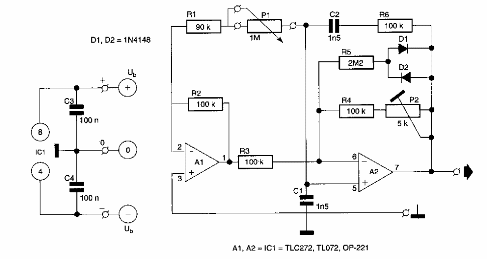
Este circuito gera sinais senoidais entre 300 e 3000 Hz. Encontramos numa 303 Circuits dos anos 90. Os operacionais são tipos com FET. A fonte de alimentação deve ser simétrica.
Este circuito gera sinais senoidais entre 300 e 3000 Hz. Encontramos numa 303 Circuits dos anos 90. Os operacionais são tipos com FET. A fonte de alimentação deve ser simétrica.