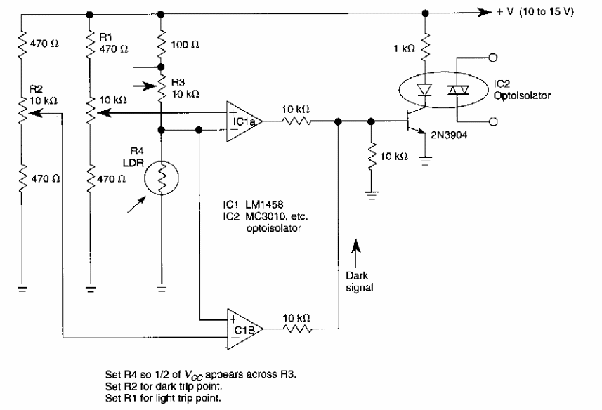
Encontrado numa documentação americana dos anos 90, este circuito pode ser usado como shield com a troca do acoplador óptico de saída. O operacional também admite equivalente.
Encontrado numa documentação americana dos anos 90, este circuito pode ser usado como shield com a troca do acoplador óptico de saída. O operacional também admite equivalente.