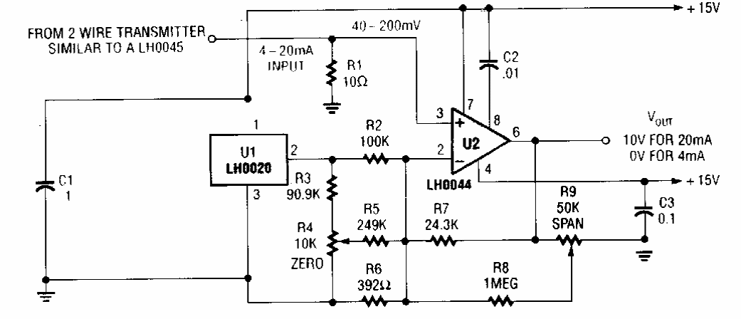
Este shield foi encontrado numa Popular Electronics dos anos 90. O circuito pode ser implementado com circuitos equivalentes modernos.

 


| Clique na imagem para ampliar |

 

 

 

NO YOUTUBE


NOSSO PODCAST