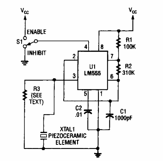
Este circuito foi obtido numa Popular Electronics dos anos 90. A frequência depende de C1, componente que pode ser alterado. A tensão de alimentação entre 3 e 15 V depende da aplicação. O circuito pode funcionar como shield.

Este circuito foi obtido numa Popular Electronics dos anos 90. A frequência depende de C1, componente que pode ser alterado. A tensão de alimentação entre 3 e 15 V depende da aplicação. O circuito pode funcionar como shield.
