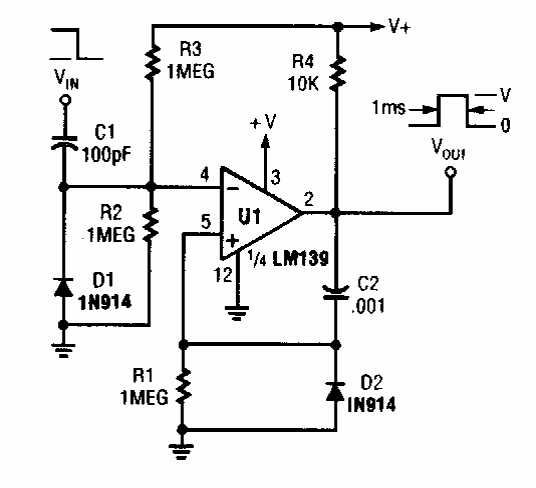
Encontrado em documentação dos anos 90, este circuito pode empregar outros comparadores da série como o LM339. O tempo de duração do pulso pode ser alterado pelos capacitores.

Encontrado em documentação dos anos 90, este circuito pode empregar outros comparadores da série como o LM339. O tempo de duração do pulso pode ser alterado pelos capacitores.
