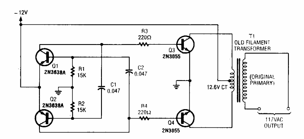
Este circuito foi encontrado numa Popular Electronics dos anos 90. Os transistores de potência devem ser dotados de radiadores e o transformador tem secundário de 2 a 5 A.

 


| Clique na imagem para ampliar |

 

 

 

NO YOUTUBE


NOSSO PODCAST