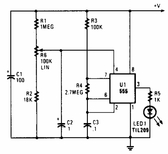
Na presença da tensão de alimentação de um circuito de 3 a 12 V, este circuito faz com que o LED pulse, na razão de uma piscada a cada vários segundos ajustados em R3. O circuito é de uma Popular Electronics dos anos 90.

Na presença da tensão de alimentação de um circuito de 3 a 12 V, este circuito faz com que o LED pulse, na razão de uma piscada a cada vários segundos ajustados em R3. O circuito é de uma Popular Electronics dos anos 90.
