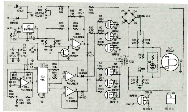
Este potente inversor fornece sinal senoidal de alta qualidade. Encontrei numa Radio Electronics de abril de 1991. A potência de saída é de 40 W

Este potente inversor fornece sinal senoidal de alta qualidade. Encontrei numa Radio Electronics de abril de 1991. A potência de saída é de 40 W
