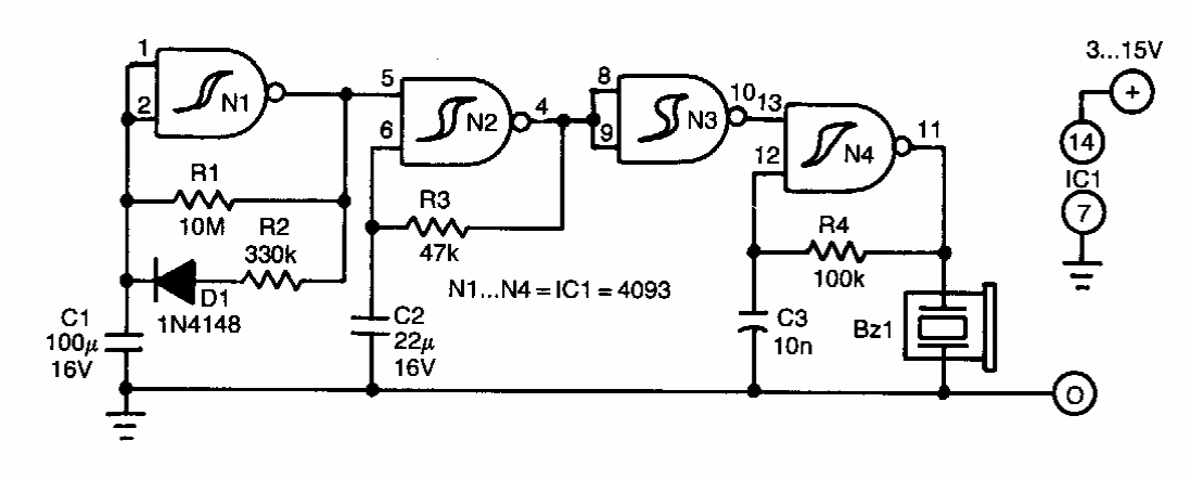
Encontrado numa revista europeia dos anos 90, este circuito emite bips intervalados de vários segundos para indicar que um equipamento está ligado. O transdutor é uma cápsula cerâmica ou de cristal.
Encontrado numa revista europeia dos anos 90, este circuito emite bips intervalados de vários segundos para indicar que um equipamento está ligado. O transdutor é uma cápsula cerâmica ou de cristal.