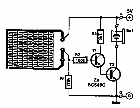
Encontrado numa Elektor dos anos 90, este circuito dispara um buzzer tipo Sonalert quando o sensor é atingido pela água. O circuito deve ser alimentado por bateria ou fonte isolada.

Encontrado numa Elektor dos anos 90, este circuito dispara um buzzer tipo Sonalert quando o sensor é atingido pela água. O circuito deve ser alimentado por bateria ou fonte isolada.
