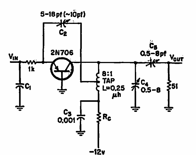
Este circuito foi obtido numa documentação de 1969. O circuito tanto modula a corrente de emissor como a tensão de coletor do transistor. O circuito pode operar com frequências até 100 MHz com o transistor original sugerido.
Este circuito foi obtido numa documentação de 1969. O circuito tanto modula a corrente de emissor como a tensão de coletor do transistor. O circuito pode operar com frequências até 100 MHz com o transistor original sugerido.