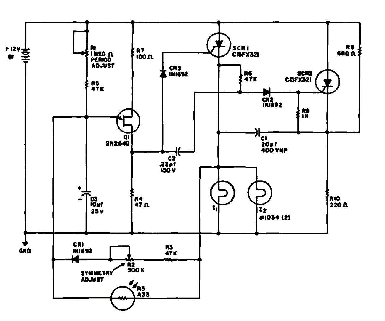
Encontrado em uma publicação americana antiga, este artigo é indicado para lâmpadas incandescentes. Os SCRs podem ser de tipos equivalentes modernos.

 


| Clique na imagem para ampliar |

 

 

 

NO YOUTUBE


NOSSO PODCAST