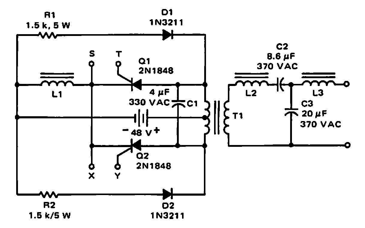
Este circuito de uma documentação da Motorola de 1968 fornece uma saída de 120 AC com 60 Hz a partir de entrada de 48 V DC, O circuito usa transformadores e bobinas de tipos comerciais da época.
Este circuito de uma documentação da Motorola de 1968 fornece uma saída de 120 AC com 60 Hz a partir de entrada de 48 V DC, O circuito usa transformadores e bobinas de tipos comerciais da época.