Apresentamos neste artigo um potente transmissor que pode tanto operar no Canal 1 da faixa do cidadão (11 metros), como na faixa de FM. A modulação para a faixa de PX é em amplitude e para a faixa de FM é conseguida através de varicap. O aparelho pode ser alimentado com tensões de 12 a 18V, o que permite seu uso em carros. Como se trata de montagem de RF, cuidados especiais devem ser tomados, exigindo-se habilidade e experiência dos montadores, inclusive no enrolamento de bobinas.
Nota: Este projeto foi publicado na Revista Saber Eletrônica 194 der 1986.
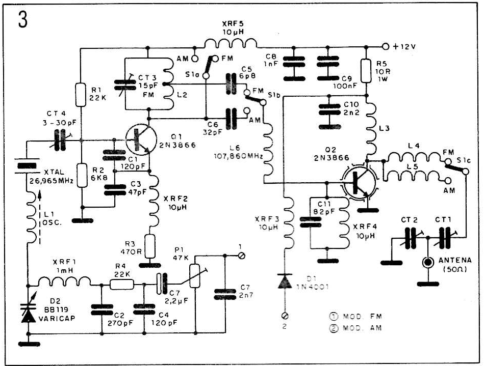
Neste transmissor, um cristal de 26,965MHz (canal 1 da faixa do cidadão) é usado para produzir o sinal, quando então a modulação é feita em amplitude no coletor de Q2, um transistor do tipo 2N3866, que possui excepcionais características em RF. Quando chaveado, paia transmitir em FM, por meio de uma chave (S1) de 5 polos x 2 posições, a modulação passa a ser feita variando-se a frequência do oscilador a cristal, dentro da pequena margem que é possível, através de um Varicap.
O trimpot de 47k permite o ajuste da profundidade da modulação e, neste caso, também entra em ação o circuito ressonante no coletor de Q1, que está sintonizado em 107,860MHz, ou seja, no quarto harmônico do cristal. É importante frisar que a frequência do cristal deve ser exatamente esta e que este cristal é bem mais fácil de ser obtido que o de 49,860MHz que recomendamos no projeto "Potente Transmissor de FM", da Revista Saber Eletrônica ne 173. Quando chaveado para a faixa de PX, o circuito do coletor de Q1 é curto-circuitado, ficando então como única frequência passante a fundamental, do canal 1.
Os reatores (choques de REI que utilizamos no protótipo foram os Sontag, fácil de serem adquiridos na Rua Santa Ifigênia, em São Paulo, que é o principal centro de comércio de componentes eletrônicos. O cristal também foi encontrado lá, numa loja de equipamentos para transmissão.
O CIRCUITO
Q1 forma um oscilador cristalizado em que o capacitor de 3-30pF permite um sensível ajuste do ponto de oscilação. Na posição de AM (PX) o circuito ressonante no coletor de Q1 é curto-circuitado, permanecendo como carga apenas o choque de 10p.H. Nestas condições o sinal passante para a etapa seguinte, conforme visto, é o fundamental. Na posição de FM, a modulação vem através do ponto (1) e é controlada pelo trimpot de 47k, que atua então sobre o varicap BB119 desviando, dentro de certos limites, a frequência produzida. Nestas condições, o circuito ressonante formado por L2 e o capacitor de 15pF ajustável, forma um tanque para o quarto harmônico do cristal, que corresponde ao final da faixa de FM.
Os sinais produzidos nas duas modalidades são levados à base de Q2, que é um transistor amplificador de RF de excelente desempenho.
L3 juntamente com L4 e L5, que fazem o acoplamento do sinal de cada faixa à antena, formam o tanque final. O ajuste que permite um perfeito casamento de impedância do aparelho com a antena é obtido em CT1 e CT2.
A alimentação deve vir de uma fonte que tenha tensões de 12 a 18V e a corrente é de pelo menos 700mA.
Na figura 1 damos uma sugestão de circuito de fonte.
A modulação deve ser feita com um amplificador que forneça pelo menos 1W de sinal de áudio. Na figura 2 temos o processo correto de se fazer a modulação, utilizando-se para esta finalidade um transformador driver com primário de aproximadamente 5k e secundário de 200 ohms com tomada central.
Uma sugestão para a modulação seria um amplificador de áudio com o TDA2002.
MONTAGEM
O diagrama completo do transmissor é mostrado na figura 3.
A placa de circuito impresso, que deve ser de fibra de vidro, deve ser bem planejada, com as ligações da chave S1 sendo bem curtas.
As bobinas são enroladas da seguinte forma:
L1 - 7 espiras de fio 22AWG em fôrma de 0,5cm de diâmetro, com núcleo ajustável de ferrite.
L2 - 5,5 espiras de fio 20AWG com diâmetro interno de 5mm, comprimento de 1,5cm, sem núcleo e com tomada na segunda espira, a partir do lado do coletor de 01.
L3 - 12 espiras unidas de fio 22AWG em fôrma de 6,5mrn de diâmetro, sem núcleo.
L4 - 0,140 ou 5 espiras de fio 16AWG com 8mm de diâmetro, sem núcleo.
L5 - 15 espiras de fio 16AWG em fôrma de 8mm de diâmetro, sem núcleo.
L6 - 6 espiras de fio 20AWG com 0,5cm de diâmetro, sem núcleo e espaçamento de 1 espira entre uma volta e outra.
CT1 é um trimer de 3-30pF e CT2 um trimer de capacitância máxima de 50pF.
Os resistores são de 1/8W, exceto o de 10 ohms no coletor de Q2 que deve ser de 1W. Os capacitores cerâmicos devem ser de boa qualidade e os eletrolíticos devem ter uma tensão de trabalho de 25V ou mais.
O transistor Q2 deve ser dotado de radiador de calor e a saída de sinal deve ser feita por um conector coaxial de antena.
PROVA E USO
Antes de usar o aparelho deve-se proceder aos seguintes ajustes:
- Oscilador: com a chave na posição PX e com auxílio de um equipamento que opere nesta faixa, ajusta-se o trimer de 3-30pF em série com o cristal até que o circuito entre em oscilação. A portadora deve ser limpa e forte.
- Circuito tanque de Q1: com o auxílio de um bom receptor de FM (de preferência um Receiver), sintonizado em 108MHz, ajusta-se o trimer em paralelo com L2 para a portadora de 107,860MHz, a mais forte e limpa possível. A chave deve estar na posição FM.
- Saída de antena: conecte uma antena para PX na saída, por meio de cabo coaxial apropriado (a mesma antena da faixa do cidadão pode ser usada para transmissão em FM com rendimento um pouco menor), e ajuste os trimers CT1 e CT2 para máxima intensidade de sinal, testando a chave nas duas posições.
- Modulação: injete um sinal de áudio na entrada do modulador, com 1W de potência e 100 ohms de impedância (ou intensidade equivalente e impedância mais baixa) e ajuste a modulação em FM no trimer de 47k.
Verificado o funcionamento é só utilizar o aparelho.



















