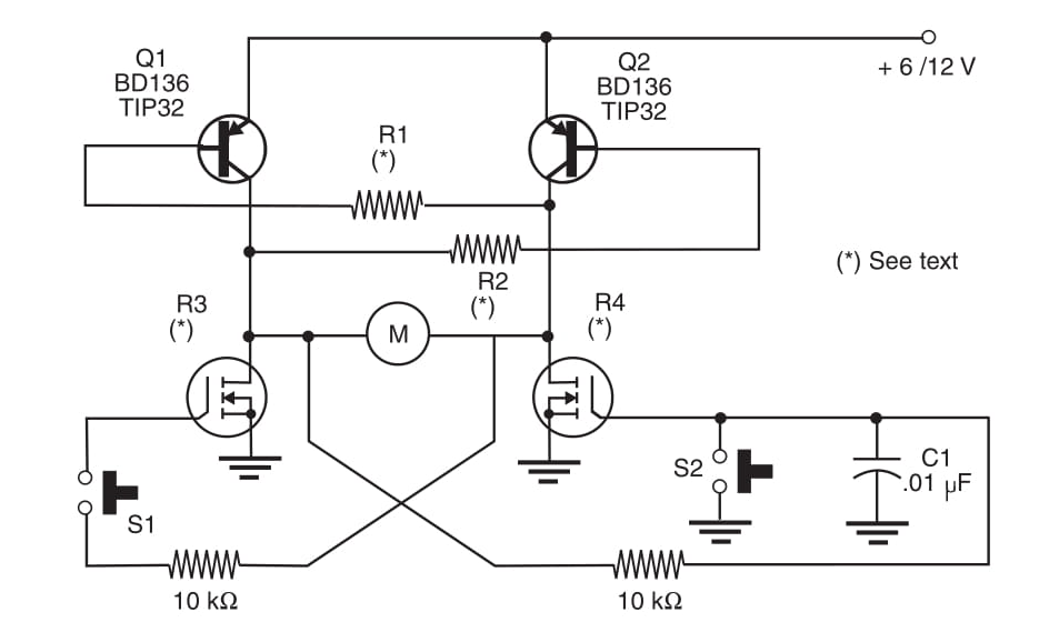
Este artigo foi retirado do meu livro Robótica, Mecatrônica e Inteligência Artificial - Robotics, Mechatronics and Artificial Intelligence ( (esgotado) publicado nos Estados Unidos e também de artigos anteriores em outras publicações, com pequenas atualizações. Ele mostra uma ponte H combinando a função Flip-flop R-S, ideal para controlar motores CC e pode ser usada como shield.
A configuração mostrada pela Figura 1 é uma ponte H que é controlada por botões ou sensores, operando como um flip-flop. Tocar SW1 faz o motor funcionar para frente. Pressionar momentaneamente SW2 faz o motor funcionar para trás. Para inverter a direção do motor novamente, basta pressionar SW1 momentaneamente.
R1 e R2 são escolhidos de acordo com o ganho de Q1 e Q2. Veja MEC435 para mais detalhes.
O transistor bipolar e os MOSFETs de potência são escolhidos de acordo com a corrente drenada pelo motor. Se motores potentes devem ser controlados, os transistores devem ser montados em dissipadores de calor. O circuito pode ser alimentado por fontes na faixa de 9 a 15 V.
















