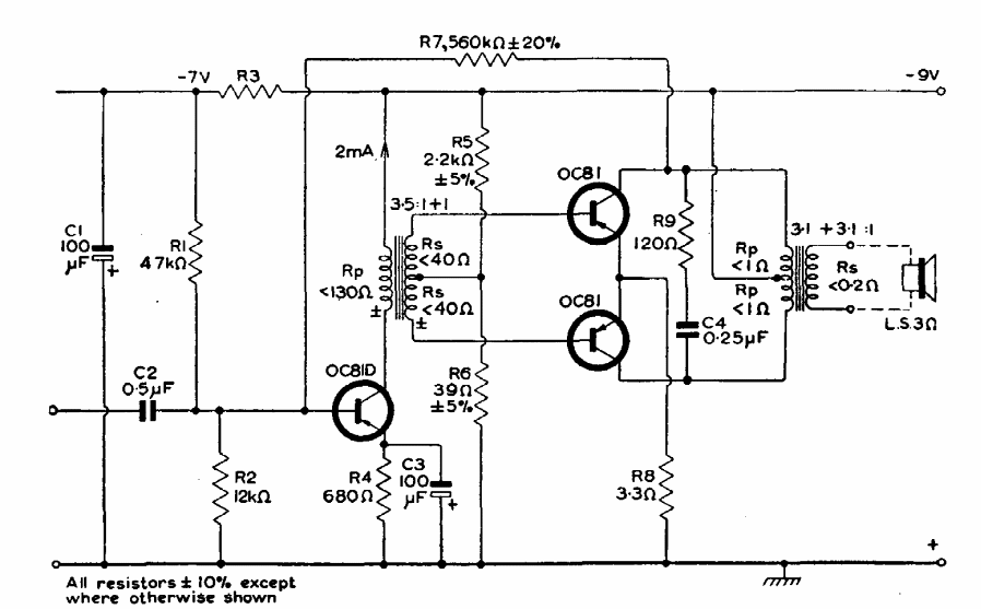
Este circuito com 1W de saída foi encontrado num manual da Mullard de 1960. O consumo é baixo e são usados transistores de germânio da época.

 


| Clique na imagem para ampliar |

 

 

 

NO YOUTUBE


NOSSO PODCAST