Este circuito foi incluído no meu livro Robótica, Mecatrônica e Inteligência Artificial - Robotics, Mechatronics and Artificial Intelligence (esgotado) publicado nos Estados Unidos. Ele mostra o projeto de um oscilador controlado por luz / temperatura. As aplicações incluem projetos de mecatrônica ou robótica com microcontroladores ou como um bloco de construção para projetos simples.
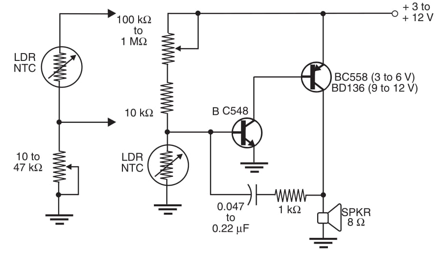
O circuito da Figura 1 é um conversor analógico-digital (conversor ADC ou A / D). A quantidade de luz que incide sobre um sensor, ou a temperatura de um sensor, é convertida em uma frequência de oscilação. A resistência do sensor e o capacitor C1 determinam a faixa de frequência de saída. Com os valores mostrados na figura, o circuito produz um tom audível que é emitido por um alto-falante.
Aplicações para este circuito em robótica e mecatrônica incluem uma reação audível de um robô quando ele toca objetos quentes ou quando "vê" um flash de luz. Ao adicionar o potenciômetro P1, é possível colocar o oscilador no limiar de oscilação, de modo que ele seja disparado pela luz caindo sobre o sensor ou quando a temperatura subir acima de um determinado valor.
P1 e o sensor podem ser trocados para inverter a ação do circuito (isto é, é acionado pela escuridão ou quando a temperatura cai). Este circuito também opera com outros dispositivos resistivos, como sensores de toque e sensores de pressão.
















