Este circuito foi adaptado do meu livro Robótica, Mecatrônica e Inteligência Artificial - Robotics, Mechatronics and Artificial Intelligence (esgotado) publicado nos Estados Unidos (*). Ele pode ser usado como um shield de controle para motores de passo em um projeto de mecatrônica ou robótica ou como um bloco de construção para projetos simples.
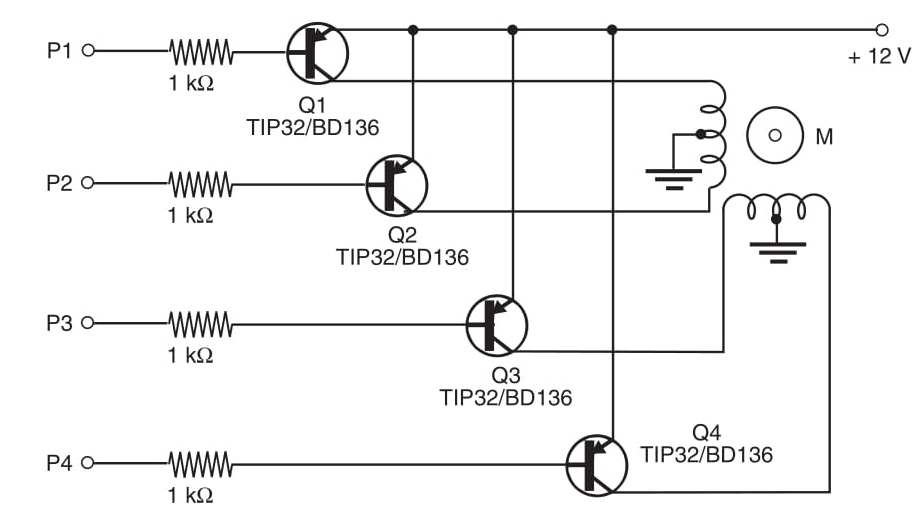
Dependendo da aplicação, o motor de passo pode ser acionado a partir da lógica negativa (pulsos invertidos). Em vez de adicionar inversores lógicos, você pode usar este bloco, que opera com lógica negativa (veja a Figura 1).
Cada enrolamento está ligado quando a entrada do transistor correspondente é ajustada para o nível lógico baixo. O circuito deve ser conectado a um sequenciador ou outro circuito para fornecer a sequência desejada de pulsos para fazer o motor funcionar ou colocá-lo em uma posição predeterminada. Usando os transistores recomendados, o bloco pode acionar motores com até 1 A de lógica TTL ou CMOS. Veja artigos no site se você quiser usar transistores mais potentes.
















