Este circuito foi adaptado do meu livro Robótica, Mecatrônica e Inteligência Artificial - Robotics, Mechatronics and Artificial Intelligence (esgotado) publicado nos Estados Unidos. Ele pode ser usado como um shield de controle para motores de passo em um projeto de mecatrônica ou robótica ou como um bloco de construção para projetos simples.
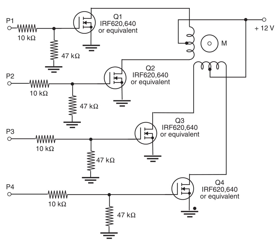
Os MOSFETs de potência podem ser usados para acionar motores de passo, como mostrado pela blindagem na Figura 1. A característica de entrada de alta impedância dos MOSFETs de potência os torna ideais para essa finalidade. Os MOSFETs de potência podem acionar motores com correntes de muitos amperes, dependendo do tipo. Este circuito pode ser acionado a partir de lógica TTL e CMOS e outros blocos.
















