Este artigo é do meu livro Robótica, Mecatrônica e Inteligência Artificial - Robotics, Mechatronics and Artificial Intelligence (esgotado) publicado nos Estados Unidos. O circuito descrito pode ser usado para controlar cargas alimentadas pela rede elétrica.
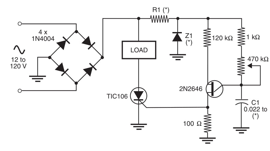
O circuito mostrado na Figura 1 pode ser usado como um controle de potência linear para cargas na faixa entre 12 e 48 V. Dependendo da tensão da fonte de alimentação, o capacitor C1, o resistor R1 e o zener devem ser substituídos por componentes com valores diferentes. A tabela a seguir fornece os valores recomendados para esses componentes:
Devido às variações de tolerância entre os componentes, particularmente entre os capacitores, talvez seja necessário experimentar cada circuito para encontrar os melhores valores. Os valores sugeridos na tabela são médios.

















