Este projeto faz parte do meu livro Robótica, Mecatrônica e Inteligência Artificial - Robotics, Mechatronics and Artificial Intelligence (esgotado) publicado nos Estados Unidos. Ele ensina como construir um condicionador de contato usado em projetos de mecatrônica ou robótica ou como um bloco de construção para projetos simples.
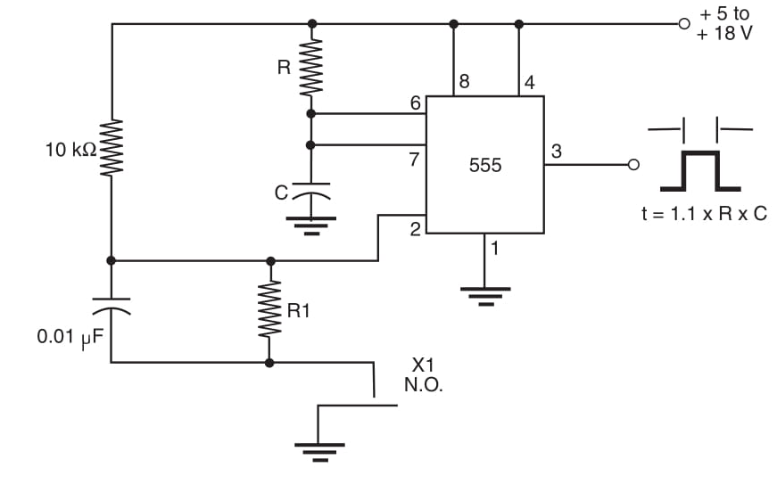
O melhor condicionador de contato para aplicações que usam circuitos lógicos (Microcontroladores, TTL ou CMOS) são aqueles baseados em configurações monoestáveis. A configuração monoestável mostrada pela Figura 1 usa o 555 IC e é ideal para essa finalidade.
Este circuito produz um pulso de saída com uma duração determinada por R e C. Com um resistor de 10 k e um capacitor de 0,1 μF, pulsos individuais de curta duração podem ser gerados a partir de sensores mecânicos. O mesmo circuito pode ser usado em outras aplicações, como um monoestável de longo período ou um temporizador, como veremos em outras partes desta seção. Outros artigos nesta seção indicam quais circuitos podem ser usados para aumentar as capacidades atuais deste circuito.
















