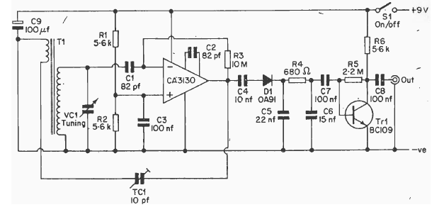
Este circuito é de uma publicação inglesa de 1944. A fonte não precisa ser simétrica. A saída é em fone de alta impedância ou pode ser aplicada a um amplificador. Não foram dadas informações sobre a bobina.

Este circuito é de uma publicação inglesa de 1944. A fonte não precisa ser simétrica. A saída é em fone de alta impedância ou pode ser aplicada a um amplificador. Não foram dadas informações sobre a bobina.
