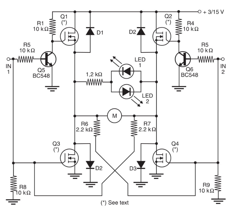
Este artigo foi retirado do meu livro Robótica, Mecatrônica e Inteligência Artificial - Robotics, Mechatronics and Artificial Intelligence (esgotado) publicado nos Estados Unidos e também de artigos anteriores em outras publicações, com pequenas atualizações. Ele mostra uma ponte H completa usando o transistor bipolar e MOSFET. É ideal para controlar motores DC e pode ser usado como shield.
Este circuito (Figura 1) combina MOSFETs de potência com transistores bipolares comuns NPN e opera com duas entradas. Um circuito de feedback fornece proteção contra os estados proibidos. Quando esse estado é forçado pelas entradas, o feedback para a base de Q3 e Q4 não permite que elas sejam condutivas ao mesmo tempo.
Os MOSFETs de Potência podem ser escolhidos de acordo com o motor usando as tabelas do artigo Informações Adicionais desta seção. Os transistores bipolares são BC548 ou qualquer outro transistor de silício NPN de uso geral.
Os dois LEDs atuam como indicadores de direção. O valor do resistor R3 depende da tensão usada para alimentar o circuito de acordo com a seguinte tabela:
A tensão de controle pode ser fornecida por portas TTL ou CMOS comuns ou amplificadores operacionais.
O circuito pode ser usado como um escudo de controle eficiente para microcontroladores. Lembre-se de que os transistores de potência devem ser montados em bons dissipadores de calor.
Eventualmente, recursos para evitar o ruído de comutação do motor devem ser adicionados em paralelo a ele.
















