Este circuito descrito é baseado no meu livro Robótica, Mecatrônica e Inteligência Artificial - (Robotics, Mechatronics and Artificial Intelligence esgotado) publicado nos Estados Unidos (*). Ele pode ser usado para controlar um motor de corrente contínua em um sistema servo adequado para projetos de robótica e mecatrônica.
(*) Uma nova edição em português, em espanhol e em inglês está sendo preparada com a finalidade de atender as modificações impostas no ensino de tecnologia no nível médio pelo BNCC (Base Comum Curricular) de 2018 e pelo STEM do programa americano semelhante aprovado em 2015 e analisado desde 2009.
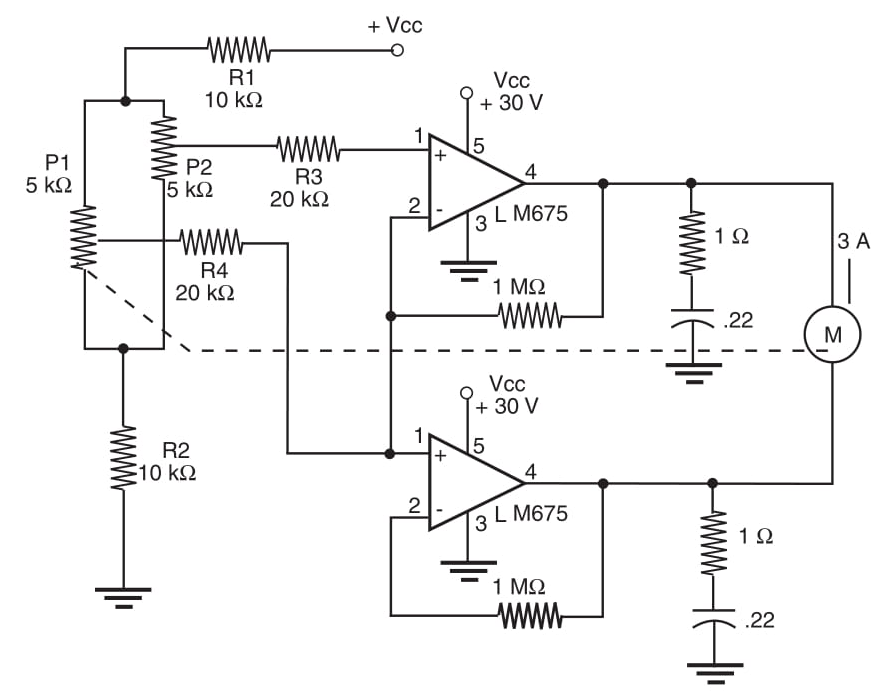
O circuito ilustrado pela Figura 1 é sugerido pela National Semiconductor e pode controlar um servo caseiro usando um motor com correntes de até 3 A. A base são dois amplificadores operacionais de potência LM675 conectados como comparadores. Quando você move P2 (o controle), o motor será energizado para atuar em P1 até que a tensão aplicada ao circuito atinja o mesmo valor da tensão aplicada por P2. Observe que P1 deve ser montado na caixa de mudanças onde o motor está instalado. O circuito pode operar com tensões iniciando em 6 V e pode ser adaptado para usar outros amplificadores operacionais de acordo com os requisitos do motor.
O mesmo circuito pode ser usado com sinais externos de sensores. É suficiente remover o P2 e aplicar o sinal diretamente ao resistor de 20 kΩ. A tensão deste sinal deve estar no mesmo intervalo determinado pelo divisor de tensão formado por R1 / P1 e R2.
















