Eis um projeto para os leitores que realizam montagens e experiências com aparelhos eletrônicos: um aparelho que reúne num único gabinete uma fonte de alimentação de 0-1 2V, um provador de componentes e, além disso, um controle de duas temperaturas para seu ferro de soldar. Trata-se, sem dúvida, de algo muito vantajoso para os leitores que possuem bancadas pequenas, com problemas de limitação de espaço.
O que propomos é uma “Central de Laboratório de Eletrônica" que reúne num único circuito uma fonte de alimentação variável de 0-12V x 1 A com instrumento indicador na saída, um provador de continuidade com LED e uma saída de duas temperaturas para seu ferro de soldar.
A fonte é regulada por meio de 2 transistores e a monitoria de tensão feita por um sensível indicador.
O provador com LED é sensível o suficiente para medir resistências até 100 k e o regulador de temperatura para o ferro suporta potências até 100 W.
A utilização de fusíveis na entrada também garante uma proteção para a instalação elétrica de sua casa durante suas experiências.
A própria tomada do ferro poderá ser usada para a ligação de seus aparelhos.
Se houver a queima do fusível desta tomada, uma lâmpada neon acenderá indicando o fato.
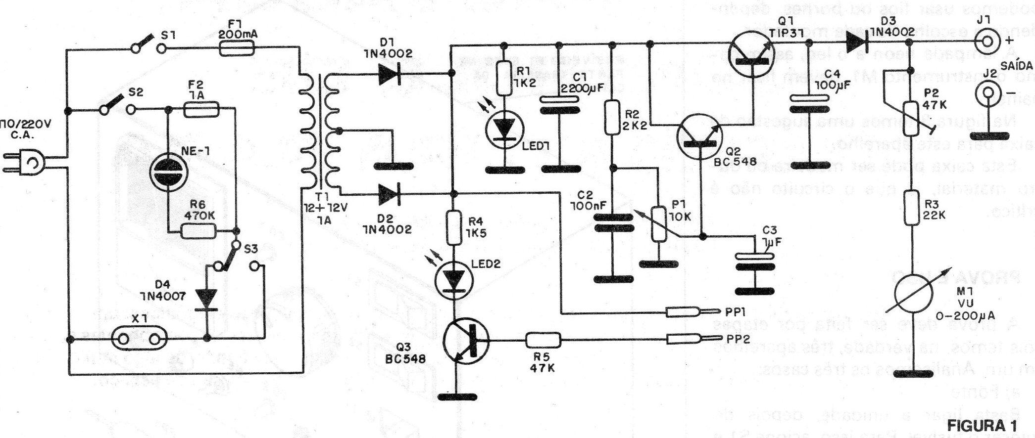
O CIRCUITO
Não há nada de fora do comum neste circuito, já que todas as etapas apresentam configurações bastante conhecidas.
Começamos por analisar a fonte de baixa tensão.
Após o transformador de 12+12 V a tensão alternante é retificada pelos diodos D1 e D2 e filtrada por C1.
Os transistores Q1 e Q2 formam um par Darlington que controla a corrente na carga e também a tensão de saída.
A tensão é dada pelo posicionamento de P1 que juntamente com R2 forma um divisor de tensão.
O capacitor C3 evita problemas de flutuações rápidas da tensão de saída.
Temos ainda na fonte uma etapa adicional de desacoplamento e filtragem por D2 e C4 e o indicador que consiste num VU-meter ou microamperímetro de O-200 uA que será calibrado em volts.
Este instrumento indicará a tensão de saída em cada instante com boa precisão.
O transistor Q1 deve ser montado num radiador de calor pois tende a aquecer-se quando a corrente máxima de saída é exigida.
A tensão de saída será sempre aproximadamente 1,2 V a menos que a tensão obtida no cursor do potenciômetro.
Assim a relação entre os valores de P1 e R2 determina a tensão máxima de saída.
Os valores podem ser alterados eventualmente.
O provador de componentes ou continuidade é dos mais simples, funcionando com tensões da ordem de 15 V sem passar pela fonte (etapa reguladora).
O resistor R4 limita a corrente pelo LED e o transistor Q1 fornece uma amplificação da corrente que deve passar pelo circuito em prova.
Esta corrente tem seu máximo limitado pelo resistor R4 que pode ser até aumentado se for usado um transistor de bom ganho.
Temos finalmente o circuito de controle de temperatura que consiste numa chave (S3) e num diodo.
Na posição em que a chave é ligada diretamente, a tensão é aplicada totalmente na carga (ferro) e sua temperatura é máxima.
Na posição em que D4 entra no circuito, temos a condução somente dos semiciclos positivos e, assim, o ferro recebe aproximadamente metade da alimentação, aquecendo menos.
Se houver a queima de F2, a lâmpada neon é colocada no circuito acendendo.
O resistor R6 limita a corrente pela lâmpada.
MONTAGEM
Na figura 1 temos o circuito completo da fonte com provador e controle de temperatura.
Na figura 2 damos a montagem tendo por base uma ponte de terminais.
O transformador, que é o componente de maior volume da montagem, deve ser fixado na caixa com parafusos e sua entrada deve ser escolhida de acordo com a tensão da rede.
Se o transformador for de 3 fios, o preto é o comum, o vermelho corresponde aos 220 V e o marrom aos 110 V.
Se for de 4 fios peça instruções ao balconista para a ligação. se não houver uma papeleta indicando isso na sua própria caixa.
O transistor Q1 deve ser cuidadosamente montado num radiador de calor.
Este radiador pode ser comprado pronto ou então improvisado com uma lâmina de metal, não muito fina, conforme mostra o próprio desenho da versão em ponte.
Existem diversos componentes polarizados nesta montagem, cuja posição precisa ser observada com cuidado.
Estes componentes são:
- - LEDs
- - Diodos
- - Zeners
- - Capacitores eletrolíticos
As pontas de prova podem ser as do seu próprio multímetro, compradas prontas ou mesmo improvisadas com pregos grandes.
Para os fusíveis devem ser utilizados suportes apropriados.
Será conveniente usar suportes de rosca, pois estes facilitam a troca destes elementos quando queimados.
A tensão de trabalho do capacitor C1 é de 25 V, enquanto a de C4 deve ser de 15 ou16 V.
O capacitor C2 pode ser cerâmico ou de poliéster.
Os resistores podem ser todos de 1/4 ou 1/2 watt.
X1 é uma tomada comum de fixar em caixas, enquanto que J1 e J2 são bornes de saída.
Use um vermelho para o polo positivo e um preto para o negativo.
P1 deve ficar no painel da caixa, pois ajusta a tensão de saída, devendo ser seu eixo cortado no comprimento apropriado.
Já P2 pode ficar na própria ponte de terminais, pois uma vez ajustado não precisaremos mais mexer nele.
Para as pontas de prova PP1 e PP2 podemos usar fios ou bornes, dependendo a escolha de cada montador.
A lâmpada neon e o LED, assim como o instrumento M1, devem ficar no painel.
Na figura 3 temos uma sugestão de caixa para este aparelho.
Esta caixa pode ser madeira ou outro material, já que o circuito não é crítico.
PROVA E USO
A prova deve ser feita por etapas, pois temos, na verdade, três aparelhos em um. Analisemos os três casos:
a) Fonte
Basta ligar a unidade, depois de colocar o fusível.
Para isso, acione S1 e ligue um multímetro na saída (J1 e J2) observando a polaridade de suas pontas.
O multímetro deve estar numa escala DC que permita leituras de volts até pelo menos 12.
Abra então P1 até que o multímetro indique 12 V e depois ajuste P2 para que o VU vá até o final da escala.
Comparando depois as tensões em diversas posições de P1 (não mexa mais em P2), estabeleça uma correspondência entre as tensões de saída e as indicadas por M1.
Caso o instrumento não chegue aos 12 V de saída, você pode reduzir para 1k5 o resistor R2.
b) Teste do provador de continuidade
Basta unir uma ponta de prova na outra. O LED deve acender normalmente.
Para usar, basta encostar as pontas de prova nos componentes que se deseja verificar a continuidade.
Tome cuidado para não testar circuitos ligados por Q3 e o LED, eles podem ser danificados, assim como o próprio circuito a ser provado.
Para o caso de se desejar menor brilho máximo para o LED, aumente R4 para 2k2.
c) Teste de X1
Para saber se a saída está atuando em duas temperaturas, ligue provisoriamente uma lâmpada incandescente de 25 a 60 watts.
Acionando S2 a lâmpada deve acender (não se esqueça de colocar o fusível de proteção).
Colocando a chave S3 numa posição e outra devemos ter um brilho diferente para a lâmpada.
Na posição em que está o diodo, a lâmpada brilha menos, o que para o caso do ferro ligado consistiria numa posição de menor temperatura ou espera.
Na outra posição em que temos o brilho máximo, temos a máxima temperatura.
Comprovado o funcionamento do aparelho é só usá-lo respeitando seus limites - lembre-se que a corrente de saída não deve ultrapassar 1 A.
Lista de Material
Q1 - TIP31 - transistor montado em radiador de calor
Q2 - BC548 - transistor NPN de uso geral
Q3 - BC548 ou equivalente – transistor NPN de uso geral
D1, D2, D3 - 1N4002 ou equivalente - diodos de silício
D4 - 1N4007 - diodo de silício
LED1, LED2 - LEDs vermelhos comuns
NE-1 - lâmpada neon NE-2 ou NE-2H
F1 - fusível de 200 mA
F2 - fusível de 1A
X1 - tomada de força
PP1, PP2 - pontas de prova
T1 - transformador com primário de acordo com a rede local e secundário de
12+12 V com 1 A
J1, J2 - bornes de saída preto e vermelho
R1 - 1k2 - resistor (marrom, vermelho, vermelho)
R2 - 2k2 - resistor (vermelho, vermelho, Vermelho)
R3 – 22 k - resistor (vermelho, vermelho, laranja)
R4 - 1k5 - resistor (marrom, verde, vermelho)
R5 – 47 k - resistor (amarelo, violeta, laranja)
R6 – 470 k - resistor (amarelo, violeta, amarelo)
C1 - 2200,uF x 25 V ~ capacitor eletrolítico
C2 – 100 nF - capacitor cerâmico ou de poliéster
C3 - 1,uF - capacitor eletrolítico
C4 – 100 uF x 16 V - capacitor eletrolítico
P1 - potenciômetro de 10 k
P2 - trimpot de 47 k
S1, S2 - interruptores simples
S3 - chave de 1 polo x 2 posições
M1 - VU-meter ou microamperímetro de 0-200 uA
Diversos: caixa para montagem, ponte de terminais, cabo de alimentação fios, solda, suporte para LEDs etc.


















