Um dos problemas de um sistema de alarme que protege uma residência ou outro tipo de instalação é a quantidade de fios que temos que estender, alguns dos quais passando por lugares complicados ou de difícil acesso. Esta quantidade de fios também aumenta a probabilidade de falhas e eleva o custo do sistema. O que propomos neste artigo é um sistema que não necessita de fios, pois os sensores enviam seus sinais a uma central através da própria rede de energia, sem a necessidade de instalações complicadas e com a fácil troca de posição de qualquer elemento.
Nota: Artigo publicado na revista Eletrônica Total 159 de 2014.
A ideia deste projeto é simples: a própria rede de alimentação de uma residência, ou outro tipo de instalação, é usada para enviar os sinais dos sensores, quando eles são disparados para uma central colocada em local estratégico. Cada sensor tem seu próprio transmissor e pode ser mudado de posição à vontade, pois basta que haja uma tomada próxima para que possamos fazer a sua conexão.
Até mesmo a casa do vizinho pode ser protegida e, em caso de uma viagem, esta central poderá facilmente ser transportada até a casa ao lado. Quando o alarme disparar, alertará alguém que, então, poderá tomar alguma providência. A quantidade de sensores utilizados é praticamente ilimitada, e até mesmo recursos adicionais para a proteção em caso de corte de energia podem ser acrescentados.
O circuito é muito simples e não necessita de ajustes complicados, principalmente de frequência, já que não opera com filtros sintonizados. A utilização de um circuito próprio impede que transientes de curta duração, como os que ocorrem na ligação de chaves e eletrodomésticos, provoquem o disparo errático do alarme.
A ação do alarme é temporizada e, para casos de intervalos curtos, ele pode operar até como controle remoto.
Características
• Tensão de alimentação: 110/220 V CA
• Frequência de operação: 40 kHz (aproximadamente)
• Temporização: de 10 segundos a 10 minutos
• Capacidade de controle: 2 A
• Tipos de sensores: chaves, óticos, fios, térmicos
• Número de sensores: ilimitado
Como funciona
Na figura 1 temos o diagrama em blocos do transmissor, através do qual começamos a nossa análise. O circuito de disparo tem por base um integrado 555 (CI-1) ligado na configuração monoestável, no qual o tempo que o nível de saída permanece alto é dado por C6 e pelo ajuste de P1. O capacitor C6 pode ter valores na faixa de 10 pF a 1000 µF, caso em que o alarme poderá tocar por mais de meia hora. O disparo do 555 é feito pela momentânea aplicação de um nível baixo no pino 2, o que é conseguido através do transistor Q1 e de um capacitor (C5).
Temos então diversas possibilidades de excitação do 555 a fim de que o circuito seja disparado. Algumas das quais mostradas na figura 2. Na figura 2a temos a utilização de sensores de fios que, ao serem interrompidos, provocam a comutação de Q1, levando, assim, o 555 ao disparo. Na figura 2b temos o disparo por meio de reed switches, ou de microswitches do tipo NF, enquanto na figura 2c temos o disparo por chaves do tipo NA.
Para a utilização de um LDR temos a ligação mostrada na figura 2d. Veja que, neste caso, a momentânea passagem de uma pessoa que corte a luz incidente no LDR provoca seu disparo.
O circuito de tempo serve para ativar um oscilador com outro 555 na configuração astável (CI-2). Este circuito opera em uma frequência de aproximadamente 40 kHz, dada pelos resistores R6 e R7 e pelo capacitor C7.
O sinal deste oscilador é levado a uma etapa de potência que consiste em um transistor TIP31 capaz de produzir uma saída de algumas centenas de miliwatts que é aplicada diretamente à rede local via capacitor C2. Este capacitor, assim como C1, é um elemento importante do transmissor, pois deve apresentar uma baixa impedância ao sinal, acoplando-o diretamente à rede. Recomendamos a utilização de capacitores de poliéster com tensão de trabalho de pelo menos 400 V para o caso de rede de 110 V e de, pelo menos, 600 V se a rede for de 220 V.
O transmissor tem um fusível de proteção em sua entrada e sua fonte de alimentação é estabilizada, tendo por sua base um integrado 7812, que deverá ser dotado de um radiador de calor.
O receptor tem a estrutura mostrada na figura 3. O sinal captado da rede de alimentação, via capacitor C2 que também deve ter uma alta tensão de isolamento), é levado a um filtro passa-altas formado por C3/C4/R1/R2 e R3. Este filtro elimina, assim, o componente de 60 Hz da rede local, deixando apenas o sinal eventualmente presente do transmissor.
Após amplificação, o sinal é detectado e depois amplificado por um operacional 741 que não necessita, neste caso, de fonte simétrica. D3 e D4 formam o detector que então aplica à entrada inversora do operacional uma tensão positiva, cujo valor depende da intensidade do sinal captado.
P1 fixa a tensão de referência na entrada não inversora. Assim, na condição de ausência de sinal, ajustamos P1 para que a tensão de referência seja aproximadamente metade da tensão de alimentação, ou um pouco menos, de modo que na saída tenhamos uma tensão positiva, mas muito próxima da transição para zero volts (figura 4).

Quando houver sinal de entrada, aparecerá uma tensão positiva que é amplificada fortemente, tornando, então, a saída do operacional muito próxima da tensão nula. Isso faz com que o diodo D9 seja polarizado no sentido direto e Q2.
O conjunto apresenta uma certa inércia que evita a operação com transientes. Assim, é preciso que o sinal esteja presente por um certo tempo para que a tensão na saída de D4 carregue C6 e, com isso, o operacional entre em ação. Do mesmo modo, quando o sinal desaparece, o desarme do relê não é instantâneo, pois resta C7 Este mesmo capacitor evita a vibração dos contatos na atuação do relé.
D5 protege o transistor contra as tensões elevadas que são geradas na bobina do relé no momento da comutação. O tempo de acionamento do relé depende do transmissor. Então, conforme a temporização de cada sensor, teremos um tempo de ativação do relé diferente.
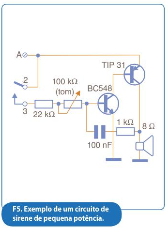
A alimentação do circuito é feita com uma fonte estabilizada que tem por base o integrado 7812, o qual deve ser dotado de um pequeno radiador de calor. Na figura 5 damos o circuito de uma sirene de pequena potência que poderá ser alimentada por este circuito.

Montagem
Começamos por mostrar o circuito completo do transmissor na figura 6.
Na figura 7 temos a placa de circuito impresso para a montagem do transmissor.
O conjunto "placa + elementos externos" pode ser instalado em uma caixa plástica que deverá ficar próxima ao local protegido e ligada à tomada de força mais próxima. Na figura 8 vemos o circuito completo do receptor.
A placa de circuito impresso é ilustrada na figura 9.
Os componentes, tanto do transmissor como do receptor, não são críticos. Os resistores são todos de 1/8 ou 1/4 W com 5% ou 10% de tolerância, exceto R9 do transmissor que deve ser de 2 W. O transistor Q2 (no transmissor) assim como os integrados 7812, tanto do transmissor como do receptor, deve ser dotado de radiadores de calor.
Os capacitores de menos de 1 µF podem ser de poliéster ou cerâmica. Atenção especial deve ser dada aos capacitores C1 e C2 do transmissor e do receptor, que possuem alta tensão de isolamento. Os eletrolíticos são para 16 V, exceto C3 do transmissor e C8 do receptor que são para 25 V.
Para D3, D4 e D6 podemos usar qualquer diodo de germânio e para os retificadores da fonte equivalentes de maior tensão dos 1 N4002 podem ser usados. Os integrados 555 e 741 podem ser montados em soquetes DIL e os transistores Q, e Q2 do receptor admitem equivalentes.
Os transformadores devem ter enrolamento primário de acordo com a rede local e a corrente mínima de secundário é de 500 mA. Para o sensor de luz qualquer LDR comum serve e o relé usado no receptor é o MC2RC2 de 12 V, da Metaltex, que também pode ser montado em um soquete de integrado (DIL), o que facilita sua substituição caso necessário. Equivalentes podem ser usados, mas exigem novo desenho da placa do circuito impresso.
Prova e uso
Antes de fechar as unidades em suas caixas é conveniente fazer uma prova de bancada. A utilização de um multímetro e de um LED em série com um resistor de 1 kohm ligado nos contatos do relé, ajudará bastante a monitoração do funcionamento e a realização dos ajustes. Ligue as duas unidades na rede de alimentação, medindo as tensões nos pinos 3 dos integrados 7812. Devem estar presentes 12 V.
Coloque P1 do transmissor na posição de mínima resistência. Em seguida, ajuste P1 do receptor até que o relé desarme, o que fará com que o LED apague. Pegue um pedaço pequeno de fio e dê um toque em suas extremidades nos pontos A e B do transmissor, ativando, assim, o transistor Q1 e provocando o disparo da unidade. O relé deve atracar imediatamente e o LED acender, assim permanecendo por alguns segundos. Se não conseguir isso, refaça o ajuste de P1 do receptor e tente novamente.
Veja que deve existir um ponto de ajuste de P1 em que o LED passe de apagado para aceso e o ajuste ideal ocorre o mais próximo possível desta transição. Se isso não acontecer, veja se D6 não está invertido, ou se não existem problemas com CI-2 ou Q2, ou verifique a inversão de D5 (que pode causar a queima de Q2).
Você pode comprovar o funcionamento do receptor desligando C2 e aplicando em C3 o sinal de 40 kHz de um gerador de funções, ou de áudio, que deve ativar o relé. Para verificar o funcionamento do receptor, ligue um frequencímetro no pino 3 do integrado C1-2. Deve ser observado um sinal de 40 kHz quando A e B forem curto-circuitados por um instante.
O disparo de CI-1 é observado ligando-se o multímetro na escala de tensões DC no pino 3. Ocorre a transição de 0 V para aproximadamente 12 V. Comprovado o funcionamento, é só pensar na instalação. Na figura 10 indicamos como isso pode ser feito usando-se diversos sensores.
Veja que pode ocorrer de termos duas fases em uma residência, de modo que a passagem do sinal de uma para a outra fique dificultada. Assim, podem existir em sua casa tomadas em que não se tenha um bom funcionamento do sistema.
Podemos facilitar a passagem do sinal com a utilização de um capacitor de 100 nF x 600 V ligado na chave geral, conforme mostra a figura 11.

Este recurso também pode ser necessário se o sinal apresentara dificuldades em chegar ao sensor quando colocado na casa de um vizinho.
























