No controle de motores de aplicações domésticas, servos, aplicações industriais, bicicletas elétricas, ferramentas, robótica e mesmo amplificadores classe D,. um elemento fundamental é o driver de potência. Sua escolha determina, não apenas o desempenho, como também os recursos que são possíveis de implementar.

Destacamos neste artigo um componente desta família que pode ser de grande importância para seu próximo projeto. Falaremos do Driver de Meia Ponte STDRRIVEG211 da STMicroelectronics com base em informações obtidas no site da Mouser Electronics que o disponibiliza e do próprio fabricante.
Os Drivers de Porta Meia Ponte STDRIVEG211 da STMicroelectronics são projetados para GaN no modo de aprimoramento de canal N, e a seção do driver do lado alto pode suportar uma tensão de até 220 V. Esses drivers apresentam alta capacidade de corrente, atraso de propagação curto com excelente casamento de atraso e LDOs integrados. Isso os torna otimizados para alimentar GaN de alta velocidade.
Os drivers de porta meia ponte STDRIVEG211 apresentam UVLOs de alimentação adaptados para aplicações de comutação rígida, intertravamento para evitar condições de condução cruzada e um comparador de sobrecorrente com SmartSD. Esses drivers oferecem uma faixa estendida para pinos de entrada que permite fácil interface com controladores.
Um pino de espera permite reduzir o consumo de energia durante períodos inativos ou em modo burst. As aplicações incluem microinversores solares, amplificadores de áudio Classe D, bicicletas elétricas, LEDs.
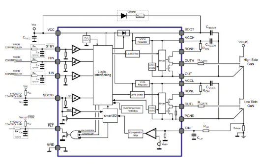
Na figura 1 temos um diagrama de aplicação típica desse componente.

Destaques
• Linha de alta tensão de até 220 V
• Imunidade a transientes dV/dt ±200 V/ns
• Driver com caminho de fonte e dreno separados para acionamento ideal:
– dreno de 2,4 A e 1,2 Ω
– fonte de 1,0 A e 3,7 Ω
• Reguladores lineares de alta e baixa tensão para acionamento de porta de 6 V
• Tempo rápido de inicialização de alta tensão: 5 µs
• Atraso de propagação de 45 ns, pulso de saída mínimo de 15 ns
• Alta frequência de chaveamento (> 1 MHz)
• Diodo bootstrap incorporado
• Suporte total à operação de comutação GaN
• Comparador para detecção de sobrecorrente com desligamento inteligente
• Função UVLO em VCC, VHS e VLS
• Entradas lógicas e pino de desligamento separados
• Pino de falha para relatórios de sobrecorrente, sobretemperatura e UVLO
• Função stand-by para modo de baixo consumo
• PGND separado para acionamento de fonte e corrente Kelvin Compatibilidade com derivação
• Entradas compatíveis de 3,3 V a 20 V com histerese e pull-down
Aplicações
• Driver de motor para eletrodomésticos, bombas, servos, acionamentos industriais
• Bicicletas elétricas, ferramentas elétricas e robótica
• Amplificadores de áudio Classe D
• Conversores CC/CC e ressonantes, carregadores e adaptadores de bateria, iluminação LED, USB-C
• Microinversores solares, otimizadores e MPPT
Mais informações podem ser obtidas em:
https://br.mouser.com/new/stmicroelectronics/stm-stdriveg211-half-bridge-gate-drivers/















