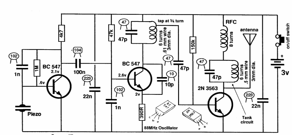
Este circuito emite seus sinais através de uma parede funcionando como um espião de FM. O circuito é de uma publicação australiana de 1991.

 


| Clique na imagem para ampliar |

 

 

 

NO YOUTUBE


NOSSO PODCAST