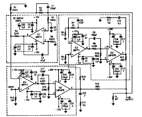
Este circuito é de uma Electronics Now dos anos 90. O circuito usa um integrado de potência da época que deve ser dotado de dissipador. A alimentação é feita com 18 V.

Este circuito é de uma Electronics Now dos anos 90. O circuito usa um integrado de potência da época que deve ser dotado de dissipador. A alimentação é feita com 18 V.
