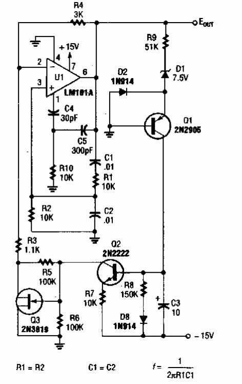
Este circuito foi encontrado numa Popular Electronics dos anos 90. Os transistores admitem equivalentes, assim como o operacional.

Este circuito foi encontrado numa Popular Electronics dos anos 90. Os transistores admitem equivalentes, assim como o operacional.
