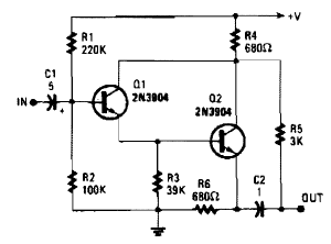
Esta etapa amplificadora com dois transistores foi obtida na Enciclopédia de Circuitos Eletrônicos Volume 5 de 1995. A entrada é de alta impedância e a saía feita em R3.

Esta etapa amplificadora com dois transistores foi obtida na Enciclopédia de Circuitos Eletrônicos Volume 5 de 1995. A entrada é de alta impedância e a saía feita em R3.
