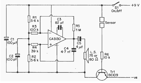
Usando um amplificador operacional com FET, este circuito foi encontrado numa documentação inglesa de 1977. Pode também ser usado como alarme de umidade e vazamento.

Usando um amplificador operacional com FET, este circuito foi encontrado numa documentação inglesa de 1977. Pode também ser usado como alarme de umidade e vazamento.
