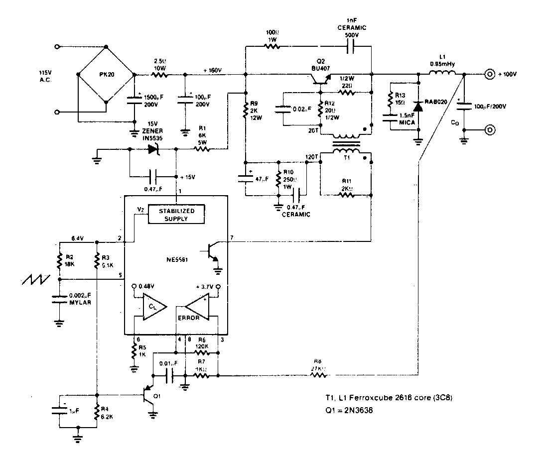
Este circuito foi encontrado em documentação dos anos 70. Os componentes são da época, sendo os semicondutores difíceis de se obter atualmente.

 


| Clique na imagem para ampliar |

 

 

 

NO YOUTUBE


NOSSO PODCAST