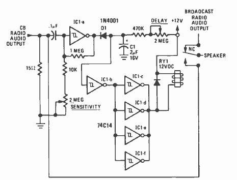
Este relé acionado por sinal de áudio foi publicado na revista Radio Electronics de julho de 1977. O circuito utiliza componentes CMOS e o relé deve ser do tipo sensível.

Este relé acionado por sinal de áudio foi publicado na revista Radio Electronics de julho de 1977. O circuito utiliza componentes CMOS e o relé deve ser do tipo sensível.
