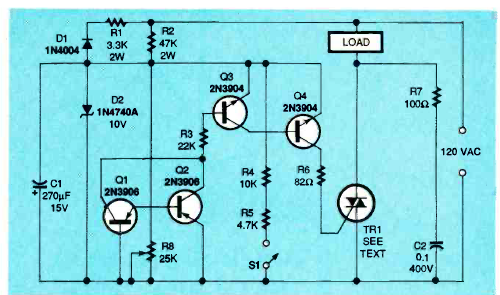
Este circuito sincronizado com triac foi encontrado na revista Electronics Now de julho de 1995. O triac deve ser dotado de dissipador de calor conforme a potência.

Este circuito sincronizado com triac foi encontrado na revista Electronics Now de julho de 1995. O triac deve ser dotado de dissipador de calor conforme a potência.
