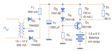
Um carregador de baterias nada mais é do que uma fonte de corrente constante ligada em série com a bateria que se deseja carregar. As pequenas baterias de NiCad possuem correntes de carga de 15 mA a 45 mA, dependendo do tamanho e tipo. Na maioria delas, as indicações da corrente de carga e tempo são gravadas no próprio invólucro. O circuito apresentado na figura 1 é uma fonte de corrente constante que serve justamente para esta finalidade. A regulagem da corrente depende do resistor em série com o transistor que, no caso, tem dois valores comutados por uma chave, resultando em correntes de 15 e 45 mA, aproximadamente. Será interessante medir a corrente depois que o projeto for montado, fazendo as devidas alterações desses componentes para se chegar mais perto da corrente ideal, compensando as tolerâncias. O transistor deve ser dotado de um radiador de calor e o transformador tem enrolamento primário de acordo com a rede de energia e secundário de 12 V com correntes entre 500 e 800 mA. O circuito funcionará com a maioria das pilhas de NiCad de 1,5 V e baterias de 9 V existentes no comércio, as quais podem substituir com vantagens pilhas comuns. Até 6 pilhas iguais podem ser carregadas ao mesmo tempo, bastando que sejam ligadas em série. Com a alteração dos valores de R2 e R3 e mesmo a troca de Q1 por um transistor de maior corrente como o TIP32, o circuito poderá, ser adaptado para carregar baterias de uso industrial ou em instrumentação.

















