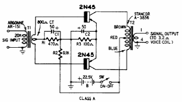
Este circuito de baixa potência, classe A usa dois transistores de germânio antigos. O circuito foi encontrado numa publicação americana dos anos 50. A impedância de entrada é de 20k.

Este circuito de baixa potência, classe A usa dois transistores de germânio antigos. O circuito foi encontrado numa publicação americana dos anos 50. A impedância de entrada é de 20k.
