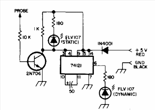
Encontramos esta configuração numa documentação técnica de 1974. Ele tanto pode testar circuitos lógicos TTL como versões mais antigas como a RTL. O circuito deve ser alimentado com 5 V obtidos do próprio circuito que está sendo analisado. O transistor pode ser o BC548.
















