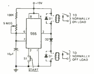
Este circuito de uma Radio Electronics de fevereiro de 1976 aciona o relé de duas formas diferentes conforme se deseja ligar ou desligar no final da temporização. Devem ser usados relés sensíveis para não carregar a saída do 555. O tempo vai de 1 segundo a 1 minuto.
















