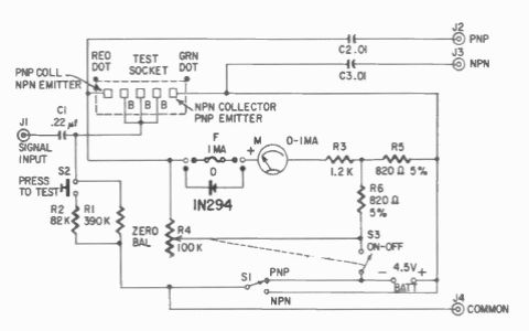
Encontramos este circuito numa documentação dos anos 50. O circuito se aplica basicamente a transistores de germânio da época, mas pode ser usado para testar transistores modernos.

Encontramos este circuito numa documentação dos anos 50. O circuito se aplica basicamente a transistores de germânio da época, mas pode ser usado para testar transistores modernos.
