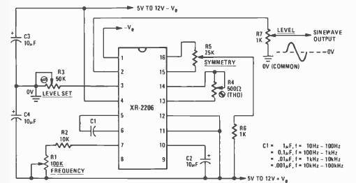
Na figura temos o modo de se usar o XR2206 para gerar sinais senoidais de uma forma diferente. O circuito é de uma Radio Electronics de abril de 1977. A alimentação é indicada.

Na figura temos o modo de se usar o XR2206 para gerar sinais senoidais de uma forma diferente. O circuito é de uma Radio Electronics de abril de 1977. A alimentação é indicada.
