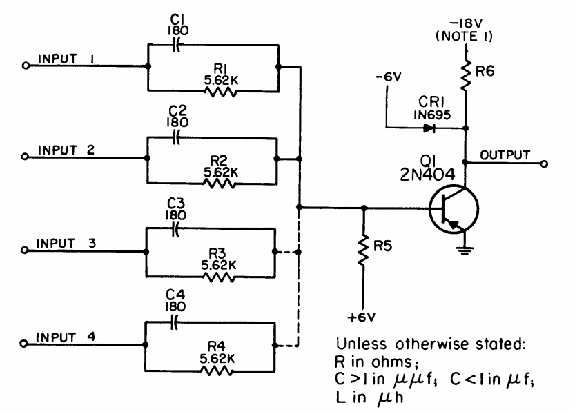
Esta porta NOR de uso geral foi encontrada num manual da marinha dos Estados Unidos. O transistor é da época, podendo ser usados equivalentes modernos de uso geral.

 


| Clique na imagem para ampliar |

 

 

 

NO YOUTUBE


NOSSO PODCAST