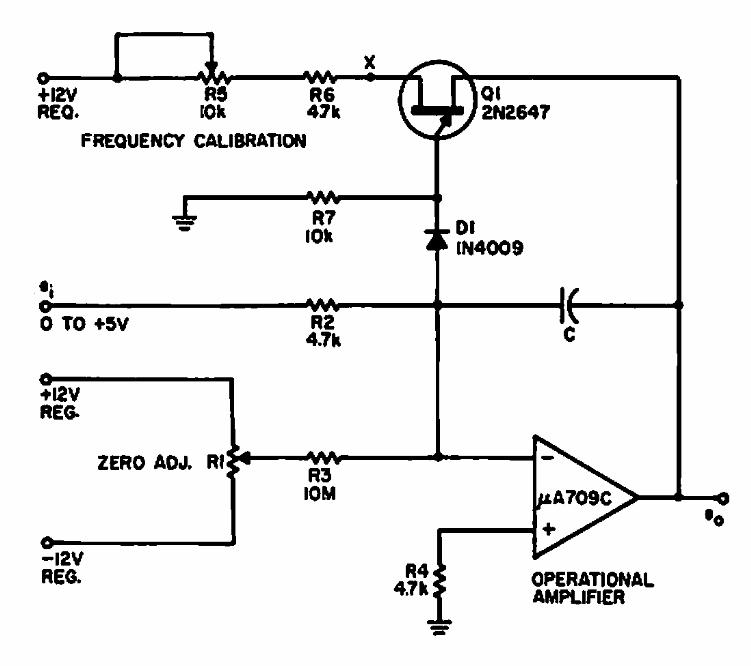
Este circuito foi encontrado numa Electronic Design de 1967. O circuito faz uso de componentes da época. Equivalentes modernos podem ser utilizados.

 


| Clique na imagem para ampliar |

 

 

 

NO YOUTUBE


NOSSO PODCAST