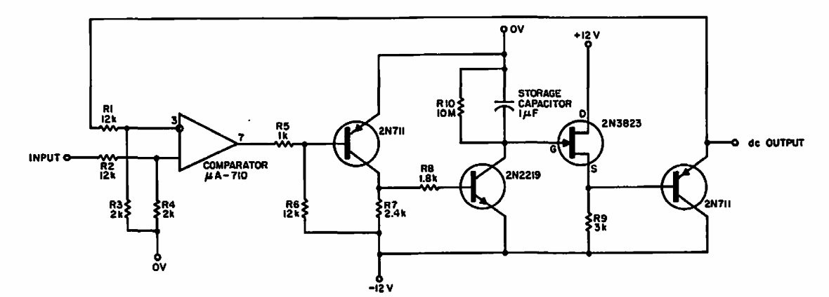
Encontrado numa Electronic Design de 1967, este circuito pode detectar pulsos tão estretos como 0,2 us. Os componentes ativos podem ser substituídos por equivalentes modernos.
Encontrado numa Electronic Design de 1967, este circuito pode detectar pulsos tão estretos como 0,2 us. Os componentes ativos podem ser substituídos por equivalentes modernos.