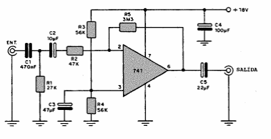
Esta é mais uma das muitas configurações de preamplificadores com operacionais que podem ser encontradas neste site. O ganho é de 50 dB podendo ser alterado com a troca do resistor de 3M3.

Esta é mais uma das muitas configurações de preamplificadores com operacionais que podem ser encontradas neste site. O ganho é de 50 dB podendo ser alterado com a troca do resistor de 3M3.
