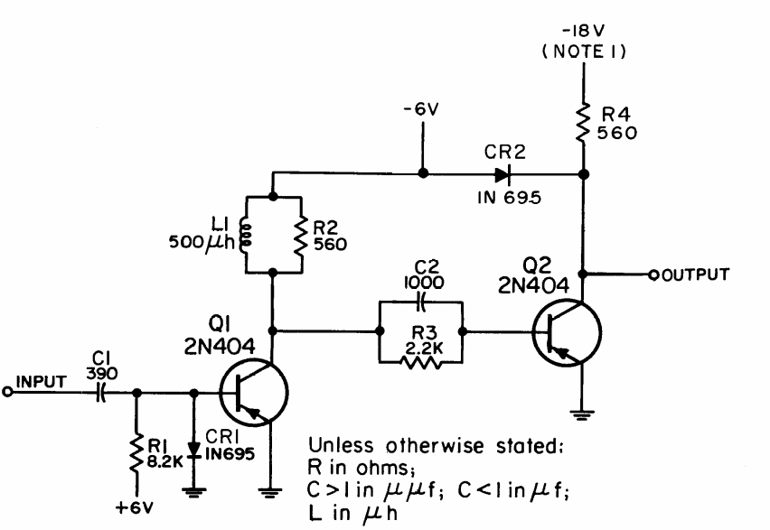
Este circuito para pulsos foi encontrado no manual de circuitos preferidos da marinha dos Estados Unidos. Os transistores são tipos de uso geral da época, podendo ser experimentados equivalentes modernos.
Este circuito para pulsos foi encontrado no manual de circuitos preferidos da marinha dos Estados Unidos. Os transistores são tipos de uso geral da época, podendo ser experimentados equivalentes modernos.