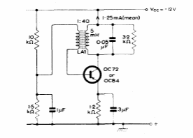
Este oscilador tem uma potência de saída de 20 mW. Encontramos num manual de transistores da Mullard de 1960. O transistor é de germânio da época.

Este oscilador tem uma potência de saída de 20 mW. Encontramos num manual de transistores da Mullard de 1960. O transistor é de germânio da época.
